Image
Image

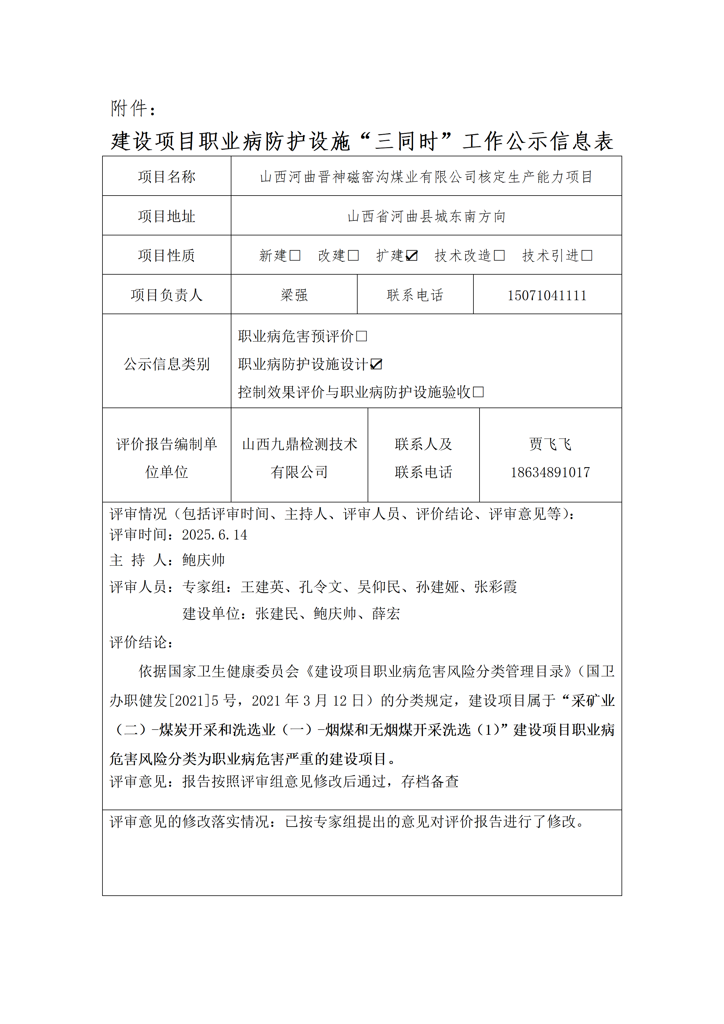
山西河曲晋神磁窑沟煤业有限公司


编辑:2025-06-16 16:40:45

一次加入,终身朋友!
Please fill the required field.
Please fill the required field.
Image
联系我们

地址:吕梁市离石区乔家沟村文丰路107号(乔家沟八巷)

邮编:033000

电话:0358--8292666

传真:0358-8292666

©2021 山西九鼎检测技术有限公司 晋ICP备2022000738号-2 技术支持 - 龙采科技集团